第12章 - [日常管理]機房工作日誌
第12章 - [日常管理]機房工作日誌
本篇預期成果畫面

管理議題
機房日誌每家公司狀況不同,撰寫的日誌內容和格式也差異很大。
有公司用開放式的文字描述,有公司把必要的查檢項目列出逐一查檢。這也沒有誰對誰錯,完全是看企業網管、機房監控自動化的程度,以及管理上的需求和重點。
不過工作日誌通常伴隨著「審核」這個流程,也就是主管從機房工作日誌看你有沒有摸魚....喔不是啦,是機房有沒有異常狀況,以及有沒有處理及追蹤。所以MIS主管審查簽名機房工作日誌是管理上必要的設計。
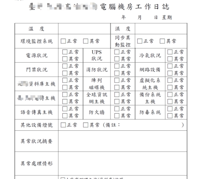
以下列舉3種常見的機房工作日誌格式參考。 (圖1、2、3) 


若要詳細的設計,可以將預計的查檢項目設計成欄位需求,自訂所需要的查檢項目成為各自欄位。
不過老話一句,系統是用來解決問題的,是否要做到完整還是要看管理及資料統計要達到的目的。
本案例將以最簡單、快速、彈性的方式建立,也就是以Redmine預設的[概述]欄位,用來撰寫查檢內容和結果。使用者沒次建立的機房工作日誌,可直接用複製/貼上的方式,將要填寫的工作日誌內容範本貼到[概述]欄位再修改當天的查檢狀況即可。
至於主管簽核的部分,我們使用[筆記]功能當作簽核的工具。
註:關於這樣的簽核機制,我詢問過幾位ISO27001的稽核員,因為Redmine有登入機制,且不同帳號有不同的角色和權限,只要能證明在[筆記]簽核的那位人員是被授權的主管本人簽的,是可以當作ISO27001驗證時簽核的機制佐證。
本篇將學習到Redmine的功能重點
使用[概述],定期撰寫工作日誌
主管使用[筆記]的欄位,當作紀錄審核的佐證
舊的Redmine知識回顧
模組的設定:請參考系列文Day 7-[Redmine]專案版面的規劃
自訂欄位清單:請參考系列文Day 6-[Redmine]自行建立及維護表單
專案建立基本邏輯:請參考系列文Day 5-[Redmine]Redime系統邏輯說明
其餘本文有完成功能但沒做進行詳細畫面說明的:請參考系列Day 8開始的每篇文章的「本篇將學習到Redmine的功能重點」。每篇分享文都有當篇文章要新學習的Redmine某項功能的應用及設定方法的示範重點。
管理資訊需求
【議題名稱】:機房工作日誌
【權限需求】:MIS部門權限
【適用場合】:機房人員每天填寫一筆機房日工作日誌紀錄,並由主管審核後,將該筆紀錄狀態更改為[已完成]
【追蹤標籤】:一般
【模組需求】:
(O)議題追蹤
(O)工時追蹤
(X)新聞
(X)文件(X)檔案
(X)Wiki
(X)版本控管
(X)討論區
(X)日曆
(X)甘特圖
【欄位需求】:
(1)備註說明
(2)相關檔案
【系統可使用之預設欄位】
概述:(1)備註說明
狀態:X
優先權:X
被分派者:X
開始日期:X
完成日期:X
預估工時:X
完成百分比:X
檔案:(2)相關檔案
自訂欄位需求
無
專案設定
[設定]/[專案]-[公開]:請不勾選
[設定]/[成員]:請指定成員(或直接設定[群組清單]:MIS)
議題管理
完成設定後[建立新議題]資料建立畫面如下:(圖4)

完成設定後[建立新議題]資料建立畫面如下:(圖5、6)


用[概述]紀錄查檢好嗎?
如果你會有部分欄位的統計需求,例如一年來機房的平均溫溼度,那我強烈建議要自訂欄位,那才會方便統計,放在[概述]裡你只能用眼睛逐筆看、逐筆找。
如果你願意花時間所有項目進行[自定欄位]去設計日誌表單當然非常很好。蒐集的欄位數計越多。未來在管理上可以呈現的數字也就越豐富。
如果你的日誌只是做個紀錄,有異常會另外管理及追蹤,用開放式的欄位去複製、貼上、再修改成今天狀況,沒有不對! 真的,沒有不對!
就看你的管理需求,去設計你的管理工具,沒有對錯!
本篇只是範例,重點再審核而不是機房工作日誌的設計,今天的重點是告訴你也可以用工具最簡單的方式達到紀錄及審核的要求。
如果公司沒有BPM、只是管理上及ISO稽核要求主管需要對機房日誌簽核,你們有其他更深入的管理要考量,都可以用[筆記]的方式輕易達成主管稽核的目的,那用[概述]描述日誌,只要資訊夠清楚,合規又簡單便利,沒甚麼不好啊
老話一句:你有甚麼資源?你要怎麼管理? 就算是最簡單樸實的管理設計,但真的有落實執行且達到管理目的,就是
好樣的管理!!
Last updated